Номер 531 - ГДЗ Алгебра 8 класс. Мерзляк, Полонский. Учебник. Страница 137

Вернуться к содержанию учебника

Упражнения §17. Страница 137

528 529 530 531 532 533 534

Вопрос

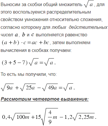
Упростите выражение:

Подсказка

Ответ


Вернуться к содержанию учебника