Номер 52 - ГДЗ Алгебра 8 класс. Мерзляк, Полонский. Учебник. Страница 17

Вернуться к содержанию учебника

Упражнения § 2. Страница 17

49 50 51 52 53 54 55

Вопрос

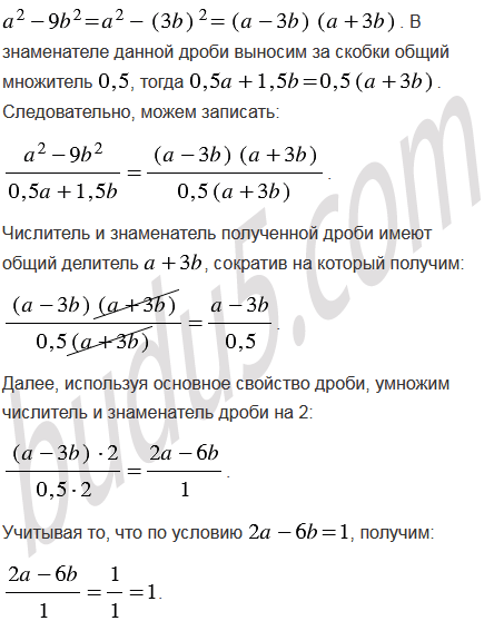
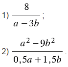
Известно, что . Найдите значение выражения:

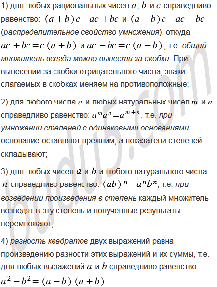
Подсказка

Ответ


Вернуться к содержанию учебника