Номер 47 - ГДЗ Алгебра 8 класс. Мерзляк, Полонский. Учебник. Страница 17

Вернуться к содержанию учебника

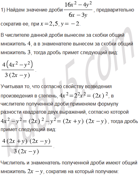
Упражнения § 2. Страница 17

44 45 46 47 48 49 50

Вопрос

Найдите значение выражения:

1) при = 2,5, = 2;

2) при = 4.

Подсказка

Ответ


Вернуться к содержанию учебника