Номер 1125 - ГДЗ Алгебра 7 класс. Мерзляк, Полонский. Учебник. Страница 221

Вернуться к содержанию учебника

Страница 221

1122 1123 1124 1125 1126 1127 1128

Вопрос

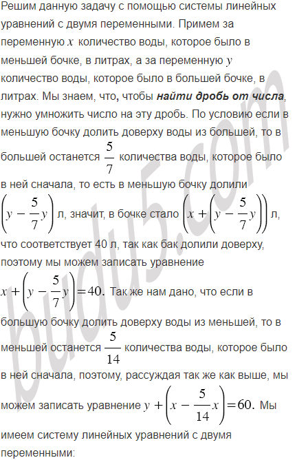
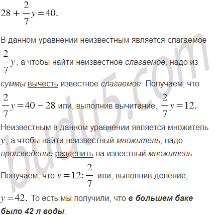
В двух бочках ёмкостью 40 л и 60 л было некоторое количество воды. Если в меньшую бочку долить доверху воды из большей, то в большей останется количества воды, которое было в ней сначала. Если в большую бочку долить доверху воды из меньшей, то в меньшей останется количества воды, которое было в ней сначала. Сколько литров воды было в каждой бочке сначала?

Подсказка

Ответ


Вернуться к содержанию учебника