Номер 1124 - ГДЗ Алгебра 7 класс. Мерзляк, Полонский. Учебник. Страница 221

Вернуться к содержанию учебника

Страница 221

1121 1122 1123 1124 1125 1126 1127

Вопрос

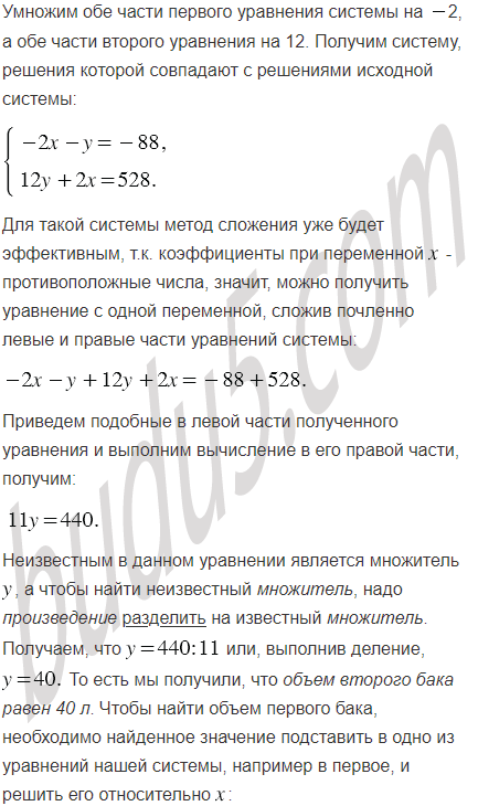
В одном баке было 12 л воды, а в другом - 32 л. Если первый бак долить доверху водой из второго бака, то второй бак останется наполненным на половину своего объёма. Если второй бак долить доверху водой из первого, то первый бак останется наполненным на шестую часть объёма. Найдите объём каждого бака.

Подсказка

Ответ


Вернуться к содержанию учебника