Номер 820 - ГДЗ Алгебра 8 класс. Мерзляк, Полонский. Учебник. Страница 201

Вернуться к содержанию учебника

Упражнения §24. Страница 201

817 818 819 820 821 822 823

Вопрос

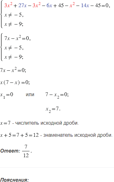
Числитель обыкновенной дроби на 5 меньше ее знаменателя. Если числитель этой дроби уменьшить на 3, а знаменатель увеличить на 4, то полученная дробь будет на меньше исходной. Найдите исходную дробь.

Подсказка

Ответ


Вернуться к содержанию учебника