Номер 582 - ГДЗ Алгебра 8 класс. Мерзляк, Полонский. Учебник. Страница 147

Вернуться к содержанию учебника

Упражнения §18. Страница 147

6 7 581 582 583 584 585

Вопрос

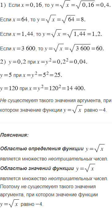
Функция задана формулой .

1) Чему равно значение функции, если значение аргумента равно: 0,16; 64; 1,44; 3600?

2) При каком значении аргумента значение функции равно: 0,2; 5; 120; 4?

Подсказка

Вспомните:

  1. Функцию .
  2. Что такое значение функции, что такое аргумент.
  3. Что такое арифметический квадратный корень.
  4. Что такое степень числа.
  5. Какую степень числа называют квадратом.

Ответ


Вернуться к содержанию учебника