Номер 36 - ГДЗ Алгебра 8 класс. Мерзляк, Полонский. Учебник. Страница 15

Вернуться к содержанию учебника

Упражнения § 2. Страница 15

33 34 35 36 37 38 39

Вопрос

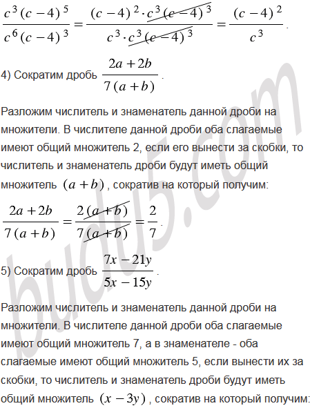
Сократите дробь:

Подсказка

Ответ


Вернуться к содержанию учебника