Номер 1207 - ГДЗ Алгебра 7 класс. Мерзляк, Полонский. Учебник. Страница 232

Вернуться к содержанию учебника

Страница 232

1204 1205 1206 1207 1208 1209 1210

Вопрос

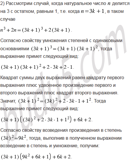
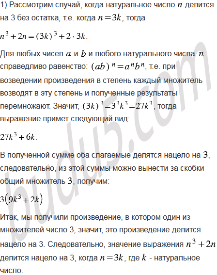
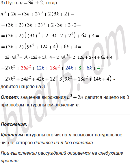
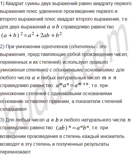
Можно ли утверждать, что значение выражения делится нацело на 3 при любом натуральном значении ?

Подсказка

Ответ


Вернуться к содержанию учебника