Номер 1196 - ГДЗ Алгебра 7 класс. Мерзляк, Полонский. Учебник. Страница 231

Вернуться к содержанию учебника

Страница 231

1193 1194 1195 1196 1197 1198 1199

Вопрос

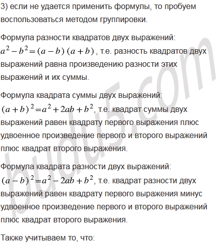
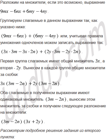
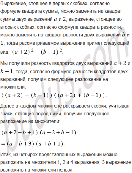
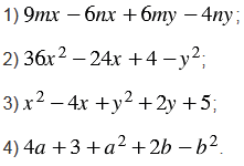
Из следующих четырех выражений только три можно разложить на множители. Найдите эти выражения и разложите их на множители:

Подсказка

Ответ


Вернуться к содержанию учебника