Номер 1167 - ГДЗ Алгебра 7 класс. Мерзляк, Полонский. Учебник. Страница 229

Вернуться к содержанию учебника

Страница 229

1164 1165 1166 1167 1168 1169 1170

Вопрос

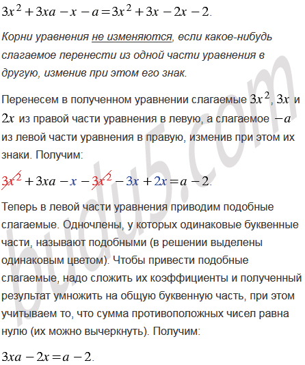
При каком значении уравнение не имеет корней?

Подсказка

Вспомните:

  1. Что называют корнем уравнения.
  2. Линейные уравнения с одной переменной, их свойства.
  3. Что называют многочленом.
  4. Что называют одночленом.
  5. Умножение многочлена на многочлен.
  6. Подобные слагаемые.
  7. Противоположные числа.
  8. Сложение и вычитание рациональных чисел.
  9. Свойства действий с рациональными числами.
  10. Вынесение общего множителя за скобки.

Ответ


Вернуться к содержанию учебника