Номер 1152 - ГДЗ Алгебра 7 класс. Мерзляк, Полонский. Учебник. Страница 228

Вернуться к содержанию учебника

Страница 228

1149 1150 1151 1152 1153 1154 1155

Вопрос

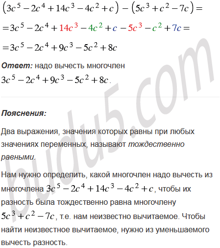
Какой многочлен надо вычесть из многочлена , чтобы их разность была тождественно равна многочлену ?

Подсказка

Вспомните:

  1. Что называют многочленом.
  2. Что называют одночленом.
  3. Какие выражения называют тождественно равными.
  4. Как найти неизвестное вычитаемое.
  5. Вычитание многочленов.
  6. Правила раскрытия скобок, подобные слагаемые.
  7. Сложение рациональных чисел.
  8. Вычитание рациональных чисел.

Ответ


Вернуться к содержанию учебника