Номер 409 - ГДЗ Алгебра 7 класс. Мерзляк, Полонский. Учебник. Страница 78

Вернуться к содержанию учебника

Страница 78

406 407 408 409 410 411 412

Вопрос

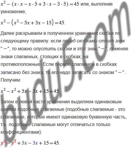
Сторона квадрата на 3 см меньше одной из сторон прямоугольника и на 5 см больше его другой стороны. Найдите сторону квадрата, если его площадь на 45 см2 больше площади данного прямоугольника.

Подсказка

Вспомните:

  1. Что называют квадратом, как найти его площадь.
  2. Что называют прямоугольником, как найти его площадь.
  3. Решение задач с помощью уравнений.
  4. Линейные уравнения.
  5. Деление и дроби.
  6. Что значит решить уравнение.
  7. Свойства уравнений.
  8. Что называют многочленом.
  9. Как умножить многочлен на многочлен.
  10. Как умножить одночлен на одночлен.
  11. Правила раскрытия скобок, подобные слагаемые, приведение подобных слагаемых.
  12. Правила сложения рациональных чисел.
  13. Противоположные числа.
  14. Степень с натуральным показателем.
  15. Свойства степени с натуральным показателем.

Ответ


Вернуться к содержанию учебника